浴霸已從單一取暖升級為“照明+暖風+換氣+智能控制”的復合中心,整機功率等級普遍提升到 55 W~70 W。然而,整機待機功耗卻成為能否順利通過新版 ERP/CEC 認證、以及能否在高端樓盤精裝的“白名單”中勝出的關鍵指標。傳統 65 W 級浴霸待機 200~400 mW,需要額外加繼電器或 MCU 掉電電路,既增加 BOM 也降低可靠性。

必易微推出的是一顆基于原邊恒流/恒壓(CC/CV)控制的電流模式 PWM 芯片,最大輸出功率 65 W,但空載功耗典型值 < 75 mW(@230 VAC),可直接省掉輔助繼電器,實現“隱形”超低待機。

雙模式運行:DCM/ CCM 自適應,既能在輕載下進入綠色降頻模式,也能在 65 W 滿載時保持穩定 CCM,避免變壓器“尖叫”。
內置抖頻 + 軟驅動:把傳導 EMI 峰值拉低 6~8 dB,輕松過 CISPR-22 B 級,省去兩級共模扼流圈。
全保護:OVP/UVP/OLP/OTP/SCP 一個不落,75 ℃ 環境溫度下 5000 小時無降額。
國產供應鏈:SOP-7 標準封裝,0.63 USD(千片價)+ 12 周穩定交期。
? 輸入:90~264 VAC
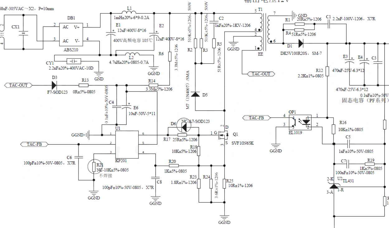
? 輸出:24 V / 2.7 A(主路,供風暖 PTC)
12 V / 0.5 A(輔路,供 LED 照明 + 風扇)
? 待機功耗:< 75 mW(整機含 MCU 5 V 待機)
? 效率:> 88 % @ 230 VAC,滿載
? 安規:滿足 IEC 60335-2-25 浴霸特殊條款
? 主拓撲:QR 反激(DCM/CCM 自適應)
? 變壓器:RM8 磁芯,Ae 64 mm2,Lp 450 μH,Np:Ns:Na = 26:6:4
? MOSFET:700 V / 4 A,Rds(on) 1.2 Ω
? 主二次整流:MBR20200CT + π 濾波
? 12 V 輔路:二次繞組 + 低壓差 LDO(僅 30 mW 損耗)
? EMI:兩級 π 型 + RC-snubber,預留共模扼流圈焊盤但可 0 Ω 短接
待機功耗實測
? 230 VAC,空載:芯片 Vcc 11.8 V,Burst 頻率 22 kHz,整機 71 mW
? 115 VAC,空載:整機 64 mW
? 通過 IEC 62301 < 0.5 W 待機定義,余量 6×

? 滿載 65 W 連續運行 2 h,變壓器中心點 95 ℃,IC 表面 78 ℃,滿足 105 ℃ 絕緣系統。
? 雷擊 1 kV(差模)/ 2 kV(共模)各 5 次,芯片無復位。
? 85 ℃/85 % RH 老化 48 h,無潮敏失效。
與傳統 65 W 分立方案相比,KP201LGA 省:
光耦 + TL431 反饋網絡(原邊控制)
輔助 12 V 繼電器
共模扼流圈 ×1
放電電阻 ×2
總成本降低 ≈ 0.22 USD,占整機 3 %。
KP201LGA 以 < 75 mW 的“隱形”待機功耗,讓 65 W 浴霸無需額外掉電電路即可通過最嚴苛的能效法規;同時,高集成度與國產供應鏈優勢,幫助品牌廠商在“精裝修”與“出口歐美”兩條賽道同時提速。